微型電動三輪車真的能合法上路了嗎?駕艙機車修法一次看懂
2026-02-14 10:00:00
32
 

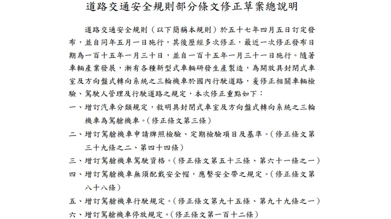
交通部已預告修正《道路交通安全規則》,打算新增「駕艙機車」這個全新分類,讓像 Lean3 這類有封閉車室、方向盤操作的微型電動三輪車,正式取得合法上路的可能,最快今年下半年就有機會實現。


政府終於替這種「看起來像小車、但結構是三輪」的交通工具找到法律定位。未來只要符合封閉式車室與方向盤轉向系統,就會被歸類為駕艙機車,領的是機車牌,但駕駛門檻比一般機車高,必須持有小型車以上的汽車駕照,只有機車駕照不能開。


在路權設定上,駕艙機車的行駛邏輯更接近小型車,而不是一般機車。不能上高速公路或快速道路,在有快慢車道分隔的道路上也不能走慢車道,除非是起步、轉彎或臨停等必要狀況。驗車規定同樣比照小型車,新車滿五年開始定檢,十年以上加嚴,同時也必須符合前擋與前側窗的隔熱紙透光率標準。

使用層面上,駕艙機車不用戴安全帽,但所有乘客都必須繫安全帶,前後座都算,違規會直接開罰。停車部分則相對友善,除了機車格,也能合法停進小型車停車位,保留微型車的使用彈性。

這次修法幾乎就是替 Lean Mobility 先前預告的藍圖鋪路,也間接證實微型電動三輪車不是玩票性質,而是準備正式進入台灣交通體系。若後續法制作業順利,微型電動三輪車最快今年下半年就能合法上路,真正從話題產品,走進日常通勤選項。
相關新聞推薦
RELATED ARTICLES品牌相關文章
RELATED ARTICLES-

小改款《BMW M5 Touring》鼻孔縮小 續搭V8引擎
-

《Mitsubishi XForce》狂享版 試駕報導|同級最全能 兼顧都會舒適與戶外探險
-

《Honda》三款電動車胎死腹中 預計虧損2.5兆日圓
-

操控再升級!日規《Toyota GR Yaris》全新方向盤更俐落 轉向系統與配胎更偏賽事等級
-

【國王車訊】車模美女收集 SHADE GIRLS 新木みお
-

《Mercedes-Benz》隱瞞電池供應商資訊 在韓國被罰112.39億韓元
-

揮出致勝打擊!《Ford Territory》聯手徐展元熱血應援棒球 入主全車系抽東京來回機票
-

會漏汽油!《Subaru Forester Hybrid》美國召回逾5萬輛 處理前只能加半桶油










改成四輪600cc不就可上國道了
你要不要仔細看看你打的再重新思考一次 邏輯正常會說停機車格嗎 你有想像一下你停機車格的情境嗎 要不要用點腦
最好推出時直接強制黃牌以上,不然停車就吵翻了
停機車格?你不是在說笑吧?停得進去你出得來嗎?就算你出來了要牽車要怎麼進去?交通部能動點腦嗎?應該是規劃出專屬停車區吧?機車停車格都是直式的,你不應該是規劃個駕艙機車路邊停車格嗎?不要只為了讓它上路變成人人都不爽的廢物,沒規劃也沒計畫,只想賺錢,沒人要跟你買單
這種車有規劃說停機車格要停多大?一個機車停車位是停不進去吧?還有根本不用設限說不能開慢車道,這種車根本開不快
笨蛋最重要的是路權還有停車的問題。
笑死智障島配智障法規,交通部怎麼不全部去死算了
30多万贵的要死,大陆电动便宜好用为何不能进?完全的政治考量跪日!
石器時代交通部退休去啦
四不像
一台32萬元台幣
三十二萬元
在有快慢車道分隔的道路上也不能走慢車道,除非是起步、轉彎或臨停等必要狀況 - 它極速只有80卻不能走慢車道要跟汽車搶快車道,立法者平常有在騎機車嗎?現在機車道一堆機車都在飆80-90-100,跑的最慢卻要求佔快車道不會被叭到死才奇怪,更何況會買這種車的人不是老人、婦女、短程通勤族,就是沒開過車的人,不能上高架、不能上高速,卻要求行駛快車道,這種設定邏輯必須要好好解釋一下!
多少錢?
我想買
政府應適度配置駕艙車的停車格
不然很難找到停得下的空間
造福社會
都有汽駕了,還買這.....
廢物鬼島交通部陳屎狗去死一死
在路權設定上,駕艙機車的行駛邏輯更接近小型車,而不是一般機車。不能上高速公路或快速道路……
這段是不是打錯,如果行駛邏輯接近小型車,怎麼會不能上高速公路、快速道路?
看是那一國生產的,日本,或美國的一定沒問題,其他地區就有的磨的,看最後是何人代理。
停機車格?用膝蓋想也知道是在自找麻煩
封閉式駕艙下雨天如何除霧?會不會因為視線模糊容易造成交通事故?
既然汽車駕照才能駕駛,那麼也可以用這車來考汽車駕照才對哦!這樣才合理,不是嗎?可以標注駕艙機車啊!
4輪機車順便開放吧!
應該會上市?因為台灣的交通還不夠亂?不管是哪個城市或鄉鎮市多還有很多停車空間?
我就只在台北跑業務
這台我一定買 可以停機車也可以停汽車位 我出門跑業務等於別人一倍以上的停車位
電動機車免稅金 買台二手車1.5的一年也要12000稅金十年我省下120000稅金
跑業務要注意形象 頭髮不能凌亂油膩扁塌 身上不能有油煙味道
這台車缺點就是里程數
但我只跑台北市夠用 充飽電只需要24元電費 長期下來我省油錢稅金
我自己有電動機車 騎好幾年 電動車零件少 沒有進排氣那些複雜的零件
正常保養我騎12萬公里沒壞過馬達系統任何零件 真正需要更換的也只有鏈條跟齒輪 跟油車比起來太好養太好照顧了😎
駕倉機車格,開車門就是一個大問題,還是等駕倉汽車,可能問題少一些。
限制一大堆還那麼貴,你會買嗎?我肯定不會買。
現在的詐騙非常猖獗,這新聞在2017年就開始了,號稱每台新台幣7萬就可以買到,現在是2026年了,還在騙可以上路,可見法規落後多久了。